๐ ๐ ๐ถ๐๐ ๐๐ ๐ ๐๐ธ๐๐ธ๐๐พ๐๐
Timeline disintegration in the name of waste management [11/24]
Last week, I went to a community art show, curated by the county water maintenance commissioner. One of the painters complimented my โfitโโgreen corduroy jacket, which a priest previously said would look best on a golf courseโthen made a positive comparison to Ernest Hemingway. Accomplished on the page, masculine on the streets, possibly in the sheets; this was good PR, minus the suicide. In the spirit of departed Papa, I have composed an eight word story:
For Sale: The Charlatan. My book. Itโs good.
Evidence accumulates. Pattern recognition overrides normal editorial functions. Time for methodical documentation of connections.
Cork board mounted on office wall using pushpins salvaged from bulletin boards in liminal space between hallways. Red yarn purchased from corporate commissary connects submission data points across temporal and geographical impossibilities.
Man, why the fuck people so proud of recycling?1 Go with my mama to clean some uptown bitchโs apartment,2 first thing she say to me isnโt her name, given or familial, but a smarmy confession to the tune of โin this house, we recycle.โ I could see her eyes flickerinโ past me, reading it off a yard sign hung above the sink, curly-cue font and big-ass clip art ass graphics like sheโd made it herself at special needs summer camp for wine moms.3 And the smile, good God almighty, lips pursed together like a steel press, oversized Italian nose4 turned up with pride. BITCH, NOBODY ASKED!5 And nobody asked those damn companies to make they shit out of plastic anyway.6 Nobody asked them four-eyed poindexter ass scientists to invent plastic neither, we was fine with wood.7 Not my mess, why should I clean it up?8 Why the fuck people be so proud cleaninโ up messes made by big-ass global ass corporations?9 Nice work, you recycled your beer can, guess what, them boys produced a million more TODAY.10 Congrats, your buffoon ass drive a car that take triple-A batteries, Iโll bet you a couple scratchers it wasnโt built in no electric factory, huh?11 Man, if I told these folks to wear a whirly hat on they head every time they left the house, theyโd buy a ten-pack of mini-propellers this very afternoon.12 People be gullible, man. Reduce, reuse, recycle deez nuts, man.13 My pops said it best, one dinner he worked in his life, trashed a bottle and manager comes up saying some shit about โum, excuse me sir, on this team we recycle.โ Pops dropped his apron, replied with a simple, โFuck You.โ14
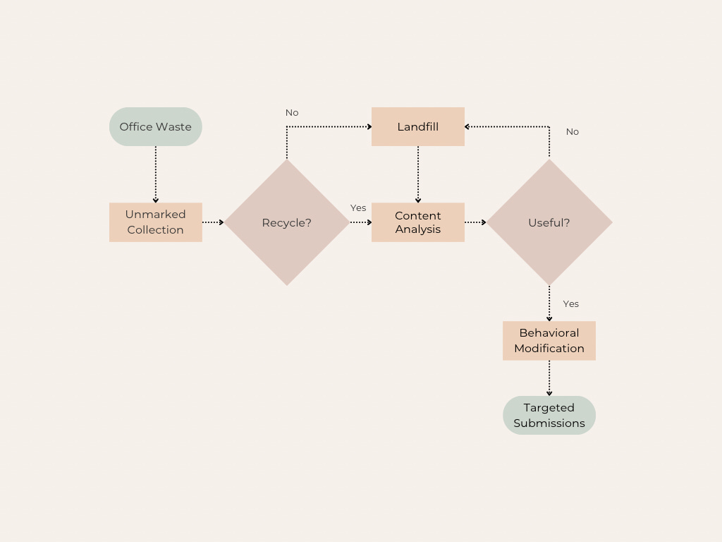
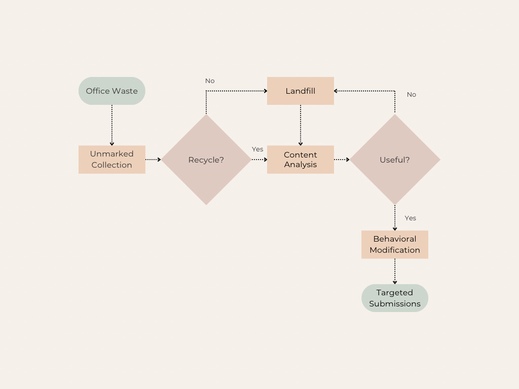
Recycling operation serves dual function. Waste removal and intellectual property harvesting. Personal documents collected for behavioral analysis, psychological profiling, targeted content generation. Submissions arenโt random literary pieces but specifically crafted psychological triggers based on harvested personal data.
ANOMALY DETECTED
Tangent triggered by โreduce, reuse, recycle deez nutsโ reference in current submission.
WASTE MANAGEMENT ROAD MAP
MATERIAL EVIDENCE CATALOG
Item #001: Recycling bin, standard blue plastic
Empties itself during night hours
Contents vanish without pickup
Interior dimensions exceed exterior measurements
Item #002: Waste management invoices
Company: โTemporal Sanitation Servicesโ
Address changes between billing cycles
Payment deducted from unowned accounts
Item #003: Shredded document fragments
Recycling facility maintenance logs found inside
References to โintellectual material processingโ
Handwriting matches my own from different decades
WORKING THEORY
Evidence points to author (He Who Writes) knowing intimate details about my life because he IS processing my discarded thoughts, abandoned drafts and private notes, through rigorous recycling operation, designed to study and manipulate individual consciousness.
Cork board connections multiply. Red yarn covers entire wall. The patterns form geometric shapes that hurt to look at directly. Soon no white space will be seen. Red blanket, red carpet, red death. Investigation methodology becomes trapped in its own recursive logic: using material means to investigate metaphysical imprisonment.
Wanda
Sudden shift to urban vernacular contradicts previous submissionsโ academic/literary register. He Who Writes attempting dialect simulation, or evidence of multiple personality manifestation across temporal boundaries. Cross-reference: Frank Leeโs โcouple of bucksโ casualness indicates consistent pattern of code-switching.
Connection to ceramic statuette theft incident (Submission #3). Both involve rules of decorum in rental market. Possible recurring workplace environment or obsessive fixation on class dynamics observed through service industry employment.
Specific insult structure implies personal experience with both demographics. He Who Writes demonstrates intimate knowledge of suburban aesthetic choices and their psychological motivations.
Similar detailed anatomical specificity as Franz Mayoโs surgical scars, Hans Occamsteinโs bone structure. He Who Writes maintains consistent focus on facial feature documentation across submissions.
Connects to questioning of comedy intervention (Submission #1) and resistance to torture protocols (Submission #7). Pattern of challenging institutional expectations.
Links to Annie Madoffโs commodification themes (Submission #2). Critique underlines surface-level environmental concern. He Who Writes understands how individual responsibility narratives deflect from structural analysis.
A nostalgic perspective, spanning pre-plastic manufacturing eras. Either extensive historical research or temporal displacement allowing direct memory access (random access memory?) to full range of industrial material culture.
Individual versus systemic responsibility rears ugly head once more. Dichotomy appears across submissions. Comparable ethical framework underlying comedy intervention resistance, corporate entertainment critique, time travel bureaucracy complaints.
Linguistic intensification pattern equals emotional investment beyond educational interest in corporate power structures.
Production-consumption ratio awareness demonstrates sophisticated understanding of supply-side economics. Alcoholic example specifically chosen for maximum relatabilityโwho doesnโt enjoy cracking a cold one?โwhile illustrating impossibility of individual environmental impact. See formula below:
Technical knowledge about battery manufacturing and factory origins implies research into automotive industry practices. โBuffoon assโ insult deployment indicates possible work history as zookeeper or safari guide.
Hypothetical demonstrates understanding of mass psychological susceptibility. He Who Writes grasps how environmental virtue signaling functions as social conformity mechanism, โgreenwashing,โ rather than ecological intervention.
Vulgar pun subverts environmental slogan into anatomical reference. Connects to D.B. Cooper โI Am D.B.โ wordplay pattern (Submission #9 addendum). He Who Writes consistently employs linguistic misdirection for humorous effect.
Father figure demonstrates identical resistance to institutional compliance, a familial pattern of authority rejection.






Hey โจIโm Arsh and my fairly new substack! Came across your post and thought Iโll drop by. My blog is all about sustainability so anyone whoโs curious about the field, the new innovations, scoop, and even the basics for someone new! ๐ฑ follow along on this journey! I make it fun to #SUSitOut
This nails the absurdity of corporations offloading responsibility onto individuals while producing millions more units daily. The production-consumption ratio formula really drives it home mathematcially. Had a similar expereince with someone bragging about composting while ordering everything from Amazon in triple packaging. The cognitive dissonance is wild.